
欢迎辞
尊敬的嘉宾:
您好!
首先非常感谢您对浙江大学传媒与国际文化公司、浙大城市公司传媒与人文公司、浙大宁波理工公司传媒与法公司、威廉希尔中国官网于2022年7月13-15日联合举办“第四届公共传播学术论坛”的支持并前来参加本次学术盛会。本次会议的主题是:“公共传播:全球愿景与共识再造”。期待您在本次会议中就此主题分享您的思考,与各界同仁进行学术上的碰撞和交流!
再次欢迎您莅临williamhill官网,共襄学术盛举!
第四届中国公共传播学术论坛
威廉希尔中国官网
2022年07月
会议须知
根据当前国内疫情、云南省及地方政府和williamhill官网防疫要求,并结合本次会议实际情况作以下须知:
请参会代表按照会议统一安排和各项要求,准时参加会议的各项活动。
一、会议报到
报到时间:2022年07月13日
报到地点:云南丽水云泉大酒店(williamhill官网国际交流中心)
详细地址:云南省昆明市呈贡区聚贤街768号云南丽水云泉大酒店
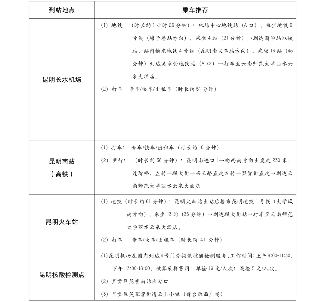
注:具体的交通路线和乘车方式可参见温馨提示。
二、疫情期间入昆报备须知
根据昆明疫情防控的要求,如有中高风险区人员接触史或途径、驻留中高风险区的嘉宾,请及时向会务组报备,按昆明防疫政策规定须抵昆隔离,不建议参会。低风险区的嘉宾须在7月13日抵达昆明前做以下报备:
请在“昆明健康宝”微信小程序注册并提交您出行前“48小时核酸检测阴性证明报告截图”。
“昆明健康宝”填报说明:
(1)选择“入(返)昆人员自主信息登记”,根据个人信息填写;
(2)目的地可选择“云南省 昆明市 呈贡区”;目的街道:吴家营街道,填写“聚贤街768号williamhill官网”;
(3)上传“48小时核酸检测阴性报告截图”,填写完提交。
三、根据云师大疫情防控要求,请在7月13日晚报到入住酒店后,提前准备以下材料报公司审批后方可进校参会:
(1)抵昆前48小时核酸检测阴性报告
(2)云南健康码绿码截图(可搜索云南健康码微信小程序注册);
(3)行程码截图;
(4)昆明核酸阴性报告截图(待昆明核酸检测出来上报)
以上材料将由工作人员在嘉宾群内以小程序(接龙管家)收取的方式收齐,审核无疫情风险后将所有参会名单提交公司保卫处,凭嘉宾证方可进入校园。
疫情防控责任重大,还请各位参会嘉宾积极配合防疫工作。
四、参会期间若有发热(体温高于37.3℃)或出现干咳、乏力、鼻塞、流涕、咽痛、腹泻等症状的,应立即报告现场工作人员。
五、会务期间昆明天气
因昆明已进入雨季,气候适宜,早晚温差较大,建议携带雨伞和外套。同时,在晴天时紫外线较强,可准备防晒用品。
参考天气预报:
13日天气:小雨,17℃-28℃;
14日天气:多云转阴,17℃-28℃;
15日天气:小雨,16℃-28℃。
六、会议开展方式
本次会议采取“线上线下混合方式”进行。
七、会务联系人
王振兴老师(15925234535)
徐瑞研究生(18468072661)
陈思琪研究生(13887374901)
会务邮箱:zhglmeijie@126.com
会议日程

第四届中国公共传播学术论坛
“公共传播:全球愿景与共识再造”
一、开幕式
时 间:7月14日上午8:30-9:10
腾讯会议号:795364455
地 点:汇学2幢101报告厅
主持人:威廉希尔中国官网副经理 杜忠锋
议 程:
一、观看williamhill官网宣传片
二、williamhill官网校领导致辞
三、浙江大学传媒与国际文化公司经理韦路致辞
四、威廉希尔中国官网经理魏红致辞
五、合影留念
二、大会主旨发言
(一)主题发言:
时间:7月14日上午9:30-12:00
地点:云师大汇学2幢101报告厅
主持人:沈爱国
浙大城市公司传媒与人文公司经理,钱塘学者、教授,博士后合作导师
评议人:汤景泰
复旦大学新闻公司教授、博士生导师
发言人:
陈昌凤
清华大学新闻与传播公司常务副经理(正职),教授、博士生导师
题目:传播生态变革公共传播的转型
吕新雨
华东师范大学传播公司教授、博士生导师,“国家高层次人才”特聘教授项目入选者
题目:试论社会主义发展传播学与公共传播
韦 路
浙大传媒与国际文化公司经理,教授、博士生导师,“国家高层次人才”特聘教授项目入选者
题目:消弭的数字鸿沟?中国互联网发展调查25年
茶歇 10:15 —— 10:30
刘海龙
中国人民大学新闻公司教授、博士生导师,“国家高层次人才”特聘教授项目入选者
题目:智能传播与身体问题
方兴东
浙江大学教授、博士生导师,浙江大学文科领军人才
题目:俄乌冲突与全球传播格局之变
三、分论坛
分论坛1:公共传播与突发事件危机及舆论引导
腾讯会议号:506201159
7月14日13:30-17:00 | 明德3号楼A栋201室

分论坛2:公共传播与媒体融合、智媒传播
腾讯会议号:951632963
7月14日13:30-17:00 | 明德3号楼A栋210室

分论坛3:公共传播的理论思辨与实践表征
腾讯会议号:562447732
7月14日13:30-17:00 |明德3号楼A栋307室
分论坛4:公共传播的中国叙事与对外话语构建
腾讯会议号:310951889
7月14日13:30-17:00 |明德3号楼B栋106室

分论坛5:公共传播的话语权力与网络治理
腾讯会议号:939249109
7月14日13:30-17:00 |明德3号楼B栋107室

研究生论坛一
腾讯会议号:977557134
7月14日13:30-17:00|明德3号楼B栋103室

研究生论坛二
腾讯会议号:783911729
7月14日13:30-17:00|明德3号楼B栋104室

研究生论坛三
腾讯会议号:597911554
7月14日 13:30 -17:00|明德3号楼B栋301室

四、闭幕式
时 间:7月14日下午17:00—18:00
腾讯会议号:795364455
地 点:williamhill官网汇学楼2幢101报告厅
主持人:魏 红 威廉希尔中国官网经理
分论坛评议人汇报:
1.分论坛1组汇报
廖圣清 云南大学/复旦大学教授
2.分论坛2组汇报
张国涛 中国传媒大学研究员
3.分论坛3组汇报
邓树明 四川日报报业集团特聘首席编辑
4.分论坛4组汇报
张文祥 浙大宁波理工公司教授
5.分论坛5组汇报
郜书锴 河南理工大学教授
6.研究生论坛组汇报
苏 涛 云南民族大学副教授
洪长辉 上海大学副教授
马小娟 昆明理工大学副教授
大会总结发言:
吴 飞 浙江大学传媒与国际文化公司教授
与会人员名单
特邀嘉宾(按姓氏拼音排序)

参会专家、学者
(按姓氏拼音排序)



参会硕、博研究生(按姓氏拼音排序)


线上参会专家、学者、研究生(按姓氏拼音排序)




温馨提示
为方便您更好的相聚盛会,特提醒您以下事项:

威廉希尔中国官网简介
威廉希尔中国官网是一所特色鲜明的区域性教学研究型实体公司,致力于培养具有国际视野的高层次创新性复合型应用人才。形成了以戏剧与影视学、新闻传播学两个一级学科硕士授权点为龙头,以新闻与传播专业硕士授权点为支撑,以新闻学国家级一流本科专业建设点和广播电视编导、新闻学、播音与主持艺术三个省级一流本科专业建设点为引领,以新闻学、广播电视学、动画、播音与主持艺术、广播电视编导等五个本科专业为基础,涵盖文学、艺术两大学科门类,基础宽厚、多学科协调发展的学科与专业格局。
2018年3月,williamhill官网与云南日报报业集团共建的“国际新闻传播公司”落地威廉希尔中国官网,校部共建双方充分发挥各自优势,加强多领域多层次合作,整合优势资源,推动新闻教育与新闻实践相互贯通、深度融合、协同发展,提升国际新闻传播人才的培养质量。
公司在校本科与硕士研究生1800余人,在职教职工69人,在职教职工中具有硕士及以上学历的教师占团队总数的94%以上,具有博士学位的教师21人,在读博士12人,教授9人、副教授14人。
公司拥有国家级老员工校外实习实践基地、国家语言文字推广基地、教育部舆情研究机制单位、中国广播电视社会组织联合会媒介融合研究基地、云南省舆情研究基地、云南省媒介融合与讯息传播实验教学示范中心、新华社经济社舆情与大数据研究基地,与云南日报报业集团共建南亚东南亚国际传播人才培训中心、与暨南大学新闻与传播公司共建传播大数据创新实验中心,公司建有音频实验室、视频实验室、多功能演播厅及影视技术、动漫制作、二维动画、三维动画、线性/非线性编辑室、虚拟实验室等多个专业实验室,设备总值达1600余万元。公司还与云南广播电视台、昆明电视台、玉溪电视台、宜良电视台、永仁县融媒体中心等建立有员工实习实践基地。
排版:郭布涵
责编:柳盈莹
审核:杜忠锋